Comprehensive LAN Architecture Report: OSI, TCP/IP, Media Comparison
VerifiedAdded on 2019/09/24
|13
|2395
|213
Report
AI Summary
This report provides a comprehensive analysis of Local Area Network (LAN) architecture, focusing on the Open Systems Interconnection (OSI) and Transmission Control Protocol/Internet Protocol (TCP/IP) reference models. It begins with an introduction to LAN concepts and the need for a structured network design. The report delves into the functionalities of each layer within the OSI model, from the physical layer to the application layer, and explains the roles of various protocols. A comparison between the OSI and TCP/IP models highlights their architectural differences and applications. Furthermore, the report explores the protocols used at each layer of the models, including Ethernet, ARP, TCP, and HTTP. The analysis extends to a comparative study of wired and wireless LAN connectivity, evaluating factors such as cost, speed, and security. The report concludes by recommending wireless LAN architecture as a suitable choice for the given infrastructure based on compatibility and portability. The report also provides a detailed analysis of the LAN required infrastructure and communication methodologies such as OSI & TCP/IP references.

Contents
Introduction.........................................................................................................................................2
OSI Model............................................................................................................................................3
Interoperability................................................................................................................................3
Architecture.....................................................................................................................................4
History..............................................................................................................................................4
Functionality of each layer...............................................................................................................4
Comparison of OSI and TCP / IP...........................................................................................................6
Protocols at every layer.......................................................................................................................8
Comparative analysis of media type..................................................................................................11
Summary............................................................................................................................................13
References.........................................................................................................................................13
1
Introduction.........................................................................................................................................2
OSI Model............................................................................................................................................3
Interoperability................................................................................................................................3
Architecture.....................................................................................................................................4
History..............................................................................................................................................4
Functionality of each layer...............................................................................................................4
Comparison of OSI and TCP / IP...........................................................................................................6
Protocols at every layer.......................................................................................................................8
Comparative analysis of media type..................................................................................................11
Summary............................................................................................................................................13
References.........................................................................................................................................13
1
Paraphrase This Document
Need a fresh take? Get an instant paraphrase of this document with our AI Paraphraser

An Introduction
Background
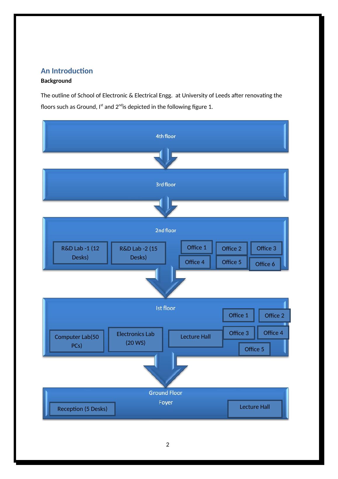
The outline of School of Electronic & Electrical Engg. at University of Leeds after renovating the
floors such as Ground, Ist and 2ndis depicted in the following figure 1.
2
Computer Lab(50
PCs)
Electronics Lab
(20 WS)
Lecture Hall
Office 1 Office 2
Office 3 Office 4
Office 5
Reception (5 Desks) Lecture Hall
R&D Lab -1 (12
Desks)
R&D Lab -2 (15
Desks)
Office 1 Office 2 Office 3
Office 4 Office 5 Office 6
Background
The outline of School of Electronic & Electrical Engg. at University of Leeds after renovating the
floors such as Ground, Ist and 2ndis depicted in the following figure 1.
2
Computer Lab(50
PCs)
Electronics Lab
(20 WS)
Lecture Hall
Office 1 Office 2
Office 3 Office 4
Office 5
Reception (5 Desks) Lecture Hall
R&D Lab -1 (12
Desks)
R&D Lab -2 (15
Desks)
Office 1 Office 2 Office 3
Office 4 Office 5 Office 6

Figure .1
In this regard, 4th and 5th floor has LAN architecture. The floors ground, 1st and 2nd are not
interconnected which means the computer in these floors work as an individual system. They could
not share their resources such as storage, data or hardware etc. The small geographical area which
covers all the three floors consist components (computers or printers etc.). Local Area Network can
interconnect every component (computers or printers etc.) to make them communicate. To build
LAN setup, it is important to select the network architecture which decides the speed of the
communication, components to be used for networking etc. In this scenario, Ethernet is the most
optimal choice for both wire and wireless connection. Ethernet can connect up to 1,024 computers
or devices.This report gives the complete information about the OSI, TCP/IP reference model, in-
depth working principles of each model and comparative analysis of different media type which
may be used to enable network connectivity.
Outline of the report
This report gives the detailed work plan for constructing LAN architecture after performing
requirement analysis. The report also provides the elaborate description of OSI and TCP/IP
reference models. It extends the study, to suggest the various mediums those are used for local
area connection as well as internet. The contributes the layout of wired and wireless LAN
architectures. The assignment task concludes with interesting findings.
An O S I Model
Interoperability
The model of Open Systems Interconnection is a model reference for users to know or help how the
communications can be done in between the devices. The OSI model can overcome the
interoperability issues between different devices in network. The source and destination can
communicate each other without concerning about their own internal architectures. The reference
models provide the conceptual layout to achieve the above said task. The end user can
communicate only via applications to achieve their task. The reference model provides the
mechanism to carry out that seamless communication.
In the given scenario, to provide the seamless connectivity between computers is a difficult task.
The entire communication process is divided into junks of tasks in which each task is achieved by
reference model individual layers.
3
In this regard, 4th and 5th floor has LAN architecture. The floors ground, 1st and 2nd are not
interconnected which means the computer in these floors work as an individual system. They could
not share their resources such as storage, data or hardware etc. The small geographical area which
covers all the three floors consist components (computers or printers etc.). Local Area Network can
interconnect every component (computers or printers etc.) to make them communicate. To build
LAN setup, it is important to select the network architecture which decides the speed of the
communication, components to be used for networking etc. In this scenario, Ethernet is the most
optimal choice for both wire and wireless connection. Ethernet can connect up to 1,024 computers
or devices.This report gives the complete information about the OSI, TCP/IP reference model, in-
depth working principles of each model and comparative analysis of different media type which
may be used to enable network connectivity.
Outline of the report
This report gives the detailed work plan for constructing LAN architecture after performing
requirement analysis. The report also provides the elaborate description of OSI and TCP/IP
reference models. It extends the study, to suggest the various mediums those are used for local
area connection as well as internet. The contributes the layout of wired and wireless LAN
architectures. The assignment task concludes with interesting findings.
An O S I Model
Interoperability
The model of Open Systems Interconnection is a model reference for users to know or help how the
communications can be done in between the devices. The OSI model can overcome the
interoperability issues between different devices in network. The source and destination can
communicate each other without concerning about their own internal architectures. The reference
models provide the conceptual layout to achieve the above said task. The end user can
communicate only via applications to achieve their task. The reference model provides the
mechanism to carry out that seamless communication.
In the given scenario, to provide the seamless connectivity between computers is a difficult task.
The entire communication process is divided into junks of tasks in which each task is achieved by
reference model individual layers.
3
⊘ This is a preview!⊘
Do you want full access?
Subscribe today to unlock all pages.

Trusted by 1+ million students worldwide

Architecture
The model of OSI has 7 layers starting from Physical layer to Application Layer. In between it
includes datalink layer, network layer, transport, session and presentation. Detailed architecture is
depicted in figure 2. Both source and destination has the universal standard model. While
communication, at source end the task begins from the Application layer and proceed towards
Physical layer. At destination end, the above said task is inverse one which starts from physical and
proceed towards application layer.
Figure. 2
History
ISO (International Organization of Standardization) decides to develop standard model for
communication in between source and destination with the following consideration.
The source and destination points need not be similar architecture in terms of hardware,
software and communication medium.
The model gives abstract (illusion) view for the end users.
In the year 1974, the OSI Reference model was developed [1]. It has 7 layers each of which has set
of rules and regulations (protocols) to perform specified task [2].
Each Layer Functionality
1. Base level Layer (Physical)
The bottom level layer of OSI model is physical layer. It takes care of raw transmission such the
data are transmitted in terms of bits. It establishes the physical connection with the destination as
well as terminates the connection. The physical, electrical and mechanical specifications are come
under physical layer [3].
4
The model of OSI has 7 layers starting from Physical layer to Application Layer. In between it
includes datalink layer, network layer, transport, session and presentation. Detailed architecture is
depicted in figure 2. Both source and destination has the universal standard model. While
communication, at source end the task begins from the Application layer and proceed towards
Physical layer. At destination end, the above said task is inverse one which starts from physical and
proceed towards application layer.
Figure. 2
History
ISO (International Organization of Standardization) decides to develop standard model for
communication in between source and destination with the following consideration.
The source and destination points need not be similar architecture in terms of hardware,
software and communication medium.
The model gives abstract (illusion) view for the end users.
In the year 1974, the OSI Reference model was developed [1]. It has 7 layers each of which has set
of rules and regulations (protocols) to perform specified task [2].
Each Layer Functionality
1. Base level Layer (Physical)
The bottom level layer of OSI model is physical layer. It takes care of raw transmission such the
data are transmitted in terms of bits. It establishes the physical connection with the destination as
well as terminates the connection. The physical, electrical and mechanical specifications are come
under physical layer [3].
4
Paraphrase This Document
Need a fresh take? Get an instant paraphrase of this document with our AI Paraphraser

2. The second level layer (Data Link)
Here, data is represented in the form of frame. It establishes the virtual connection between
source and destination end. It provides the acknowledgement through which can detect the error
of the transmitted data, loss of data and resend the data.
The layer can be divvied into logical link layer and Control layer of media access layer based on the
standard IEEE 802[4].
3. The third level layer Network Layer
This layer has data in the form of packet. It decides the size of the packet to be transmitted. Each
packet has source address, data and destination address. It gives routes for the packet with the
help of routing table. It has the responsibility to avoid congestion.
4. The fourth level layer Transport layer
The data are presented in this layer are not in uniform size those are varying in sizes. These data
are called as segments. It checks whether the data segments reached the destination without an
error. If so, it retransmits the data.
5. The fifth level layer Session layer
It establishes the actual connection in between the source and destination ends. It takes care of
starting session, closing session, restarting session and suspending etc.
6. The sixth level layer (presentation)
Here data is represented as an application understandable format or format which will be
understood by the underlying architecture. The role of this layer is to presents the data to
application/session. It takes care of syntax, semantics, encoding/decoding,
compression/decompression, and representation of different data types.
7. The seventh level Layer (Application)
This layer meant for interacting with clients. End user applications are running in this layer. Some
of the end user applications are email, file transfer, remote log in, and internet access etc.
5
Here, data is represented in the form of frame. It establishes the virtual connection between
source and destination end. It provides the acknowledgement through which can detect the error
of the transmitted data, loss of data and resend the data.
The layer can be divvied into logical link layer and Control layer of media access layer based on the
standard IEEE 802[4].
3. The third level layer Network Layer
This layer has data in the form of packet. It decides the size of the packet to be transmitted. Each
packet has source address, data and destination address. It gives routes for the packet with the
help of routing table. It has the responsibility to avoid congestion.
4. The fourth level layer Transport layer
The data are presented in this layer are not in uniform size those are varying in sizes. These data
are called as segments. It checks whether the data segments reached the destination without an
error. If so, it retransmits the data.
5. The fifth level layer Session layer
It establishes the actual connection in between the source and destination ends. It takes care of
starting session, closing session, restarting session and suspending etc.
6. The sixth level layer (presentation)
Here data is represented as an application understandable format or format which will be
understood by the underlying architecture. The role of this layer is to presents the data to
application/session. It takes care of syntax, semantics, encoding/decoding,
compression/decompression, and representation of different data types.
7. The seventh level Layer (Application)
This layer meant for interacting with clients. End user applications are running in this layer. Some
of the end user applications are email, file transfer, remote log in, and internet access etc.
5

Distinction between OSI & TCP/ IP
Factors OSI TCP/IP
Abbreviation Open Systems Inter-connection Transmission control –
/ Internet Protocol
Purpose Communication Communication
Architecture Layer Layer
Layer functionality Same Same
Model Reference Reference
Applicability Conceptual Model Working Model
Approach Vertical Horizontal
Definition Clear definition for the terms
such as service, protocol and
interface
No clear definitions
Number of layers 7 4
Invention ISO DoD
6
Factors OSI TCP/IP
Abbreviation Open Systems Inter-connection Transmission control –
/ Internet Protocol
Purpose Communication Communication
Architecture Layer Layer
Layer functionality Same Same
Model Reference Reference
Applicability Conceptual Model Working Model
Approach Vertical Horizontal
Definition Clear definition for the terms
such as service, protocol and
interface
No clear definitions
Number of layers 7 4
Invention ISO DoD
6
⊘ This is a preview!⊘
Do you want full access?
Subscribe today to unlock all pages.

Trusted by 1+ million students worldwide

Figure 3
TCP/IP - Internet Protocol in Transmission Control Protocol
It has two protocols such as TCP and IP. TCP is liable for transmission of data and IP deal about
addressing. The model mainly used in internetLorenz[5].
Figure 4
TCP/IP Model Layers
Network Interface Layer
It connects the host with the physical transmission medium. This layer decides the architecture to
be followed for networking. It decides the topology and whether the terminals are connected with
wire or wireless.
Internet Layer
This is liable for sending packets of data towards destination by assigning IP address to it. It has the
following protocols such as IP, ICMP and ARP protocols.
Transport Layer
It sends the data from source to destination in the form of data gram without an error. It makes
use of TCP and UDP protocols.
Application Layer
The layer allows users can access various applications with the help of the following protocols such
as TELNET for virtual machine, mail , DNS and FTP
7
TCP/IP - Internet Protocol in Transmission Control Protocol
It has two protocols such as TCP and IP. TCP is liable for transmission of data and IP deal about
addressing. The model mainly used in internetLorenz[5].
Figure 4
TCP/IP Model Layers
Network Interface Layer
It connects the host with the physical transmission medium. This layer decides the architecture to
be followed for networking. It decides the topology and whether the terminals are connected with
wire or wireless.
Internet Layer
This is liable for sending packets of data towards destination by assigning IP address to it. It has the
following protocols such as IP, ICMP and ARP protocols.
Transport Layer
It sends the data from source to destination in the form of data gram without an error. It makes
use of TCP and UDP protocols.
Application Layer
The layer allows users can access various applications with the help of the following protocols such
as TELNET for virtual machine, mail , DNS and FTP
7
Paraphrase This Document
Need a fresh take? Get an instant paraphrase of this document with our AI Paraphraser

Every layer - Protocol
Every layer of reference model has set of protocols to achieve the assigned job. The figure 5
illustrates the protocols of each OSI Model layers.
Figure 5
1. Physical Layer
To accomplish the raw transmission the physical layer may having the following protocols such as
USB Physical layer , IEEE 1394 interfaces, IRDA layer of physical, ISDN, Ethernet physical layer-
10BASE-T, 10BASE5, 10BASE2, 100BASE-T, 100BASE-TX, 1000BASE-T, 1000BASE-SX, 100BASE-FX,
Integrated Services Digital Network - ISDN
Using the existing telephone lines are used to integrate and transmit all types of data such as
video, audio, data etc.
2. Data-Link Layer
8
Every layer of reference model has set of protocols to achieve the assigned job. The figure 5
illustrates the protocols of each OSI Model layers.
Figure 5
1. Physical Layer
To accomplish the raw transmission the physical layer may having the following protocols such as
USB Physical layer , IEEE 1394 interfaces, IRDA layer of physical, ISDN, Ethernet physical layer-
10BASE-T, 10BASE5, 10BASE2, 100BASE-T, 100BASE-TX, 1000BASE-T, 1000BASE-SX, 100BASE-FX,
Integrated Services Digital Network - ISDN
Using the existing telephone lines are used to integrate and transmit all types of data such as
video, audio, data etc.
2. Data-Link Layer
8

This layer offers support for flawless packet transmission between source and destination with
virtual connection. It has the following protocols CDP,CHAP,ARP,DTP,DCAP,IEEE 802.11 WiFi,
Wimax, IEEE 802.16, etc.,
ARP (Address Resolution Protocol)
It is communication protocol to identify the media access control address which is an unique
address for the device assigned by network interface controller.
3. Network Layer
It provides route for their packets. It includes the protocols such as Network Address Translation,
Connectionless Networking Protocol, AppleTalk DDP, IP, Internet Control Message Protocol,
Address Resolution Protocol, Virtual Router Redundancy Protocol etc.
Internetwork Packet Exchange (IPX) protocol
It belongs to transport layer too. This type of protocol is no need to configure. It is very important
for Dos operating system and windows version 95.
4. Transport layer
It performs segmation/Desegmentaion of data, transmit data without an error. The following
protocols can be supported for this layer. The protocols are Name Binding Protocol, Datagram
Congestion Control Protocol, NetBIOS Frames Protocol, TCP, UDP,etc.,
TCP
It is important protocol for internet. It detects the abnormal network behaviours such network
heavy traffic, data lost and recover all these issues.
5. Session layer
It constructs the actual connection in between source and destination ends. It includes the
protocols such as ADSP, PAP,RTCP, RPC,Password Authentication Protocol etc.
RPC:
9
virtual connection. It has the following protocols CDP,CHAP,ARP,DTP,DCAP,IEEE 802.11 WiFi,
Wimax, IEEE 802.16, etc.,
ARP (Address Resolution Protocol)
It is communication protocol to identify the media access control address which is an unique
address for the device assigned by network interface controller.
3. Network Layer
It provides route for their packets. It includes the protocols such as Network Address Translation,
Connectionless Networking Protocol, AppleTalk DDP, IP, Internet Control Message Protocol,
Address Resolution Protocol, Virtual Router Redundancy Protocol etc.
Internetwork Packet Exchange (IPX) protocol
It belongs to transport layer too. This type of protocol is no need to configure. It is very important
for Dos operating system and windows version 95.
4. Transport layer
It performs segmation/Desegmentaion of data, transmit data without an error. The following
protocols can be supported for this layer. The protocols are Name Binding Protocol, Datagram
Congestion Control Protocol, NetBIOS Frames Protocol, TCP, UDP,etc.,
TCP
It is important protocol for internet. It detects the abnormal network behaviours such network
heavy traffic, data lost and recover all these issues.
5. Session layer
It constructs the actual connection in between source and destination ends. It includes the
protocols such as ADSP, PAP,RTCP, RPC,Password Authentication Protocol etc.
RPC:
9
⊘ This is a preview!⊘
Do you want full access?
Subscribe today to unlock all pages.

Trusted by 1+ million students worldwide

Remote procedure call invokes procedure in remote machine. It is a request-response protocol.
Client initiates request for server.
6. Presentation layer
It presents the data for the underlying architecture which includes the protocols such as Secure
Socket Layer, Apple Firing Protocol and Transport Layer Security
Secure – Socket Layer protocol (SSP)
It is one of the cryptographic protocols for achieving secured communication which enforces
privacy and integrity of transmitted data.
7. Application layer
The end user works with the layer to communicate with destination using the applications. The
application layer consists various application protocols. Those are HTTP, FTP, SMTP, telnet, DNS
etc.
Hypertext Transfer Protocol (HTTP)
It is globally employed protocol for WWW. This protocol used to transfer hyper text documents
which are having links to other documents. It is also request – response protocol in client/server
model.
10
Client initiates request for server.
6. Presentation layer
It presents the data for the underlying architecture which includes the protocols such as Secure
Socket Layer, Apple Firing Protocol and Transport Layer Security
Secure – Socket Layer protocol (SSP)
It is one of the cryptographic protocols for achieving secured communication which enforces
privacy and integrity of transmitted data.
7. Application layer
The end user works with the layer to communicate with destination using the applications. The
application layer consists various application protocols. Those are HTTP, FTP, SMTP, telnet, DNS
etc.
Hypertext Transfer Protocol (HTTP)
It is globally employed protocol for WWW. This protocol used to transfer hyper text documents
which are having links to other documents. It is also request – response protocol in client/server
model.
10
Paraphrase This Document
Need a fresh take? Get an instant paraphrase of this document with our AI Paraphraser

Comparative analysis of media type
Wired LAN Connectivity
Figure 6
Description
Each floor computer terminal is connected with switch. Every switch is interconnected. Switch is
connected with router. Router act as intermediate which connect with ISP to connect all the
terminal with internet.
11
Switch
Switch
Switch
Switch
RouterInternet
Switch
Wired LAN Connectivity
Figure 6
Description
Each floor computer terminal is connected with switch. Every switch is interconnected. Switch is
connected with router. Router act as intermediate which connect with ISP to connect all the
terminal with internet.
11
Switch
Switch
Switch
Switch
RouterInternet
Switch

Wireless LAN Connectivity
Figure 7
Factors Wired LAN Wireless LAN
Cost High (due to physical
components-coaxial cable etc.)
Low (No physical components)
Speed Low High
Security Both are same Both are same
12
Wireless Router
Wireless Router
Internet
Figure 7
Factors Wired LAN Wireless LAN
Cost High (due to physical
components-coaxial cable etc.)
Low (No physical components)
Speed Low High
Security Both are same Both are same
12
Wireless Router
Wireless Router
Internet
⊘ This is a preview!⊘
Do you want full access?
Subscribe today to unlock all pages.

Trusted by 1+ million students worldwide
1 out of 13
Related Documents
Your All-in-One AI-Powered Toolkit for Academic Success.
+13062052269
info@desklib.com
Available 24*7 on WhatsApp / Email
Unlock your academic potential
Copyright © 2020–2026 A2Z Services. All Rights Reserved. Developed and managed by ZUCOL.





